
近日嘉正网,省教育厅公示2025年广东省基础教育综合实践活动精品课遴选结果及广东省人工智能课程建设优秀资源名单。一起来看详情!
2025年广东省基础教育综合实践活动精品课遴选公示结果
点击图片查看原公示
根据2025年广东省基础教育精品课遴选工作安排,省教育厅组织了省级综合实践活动精品课评审工作,共遴选出省级综合实践活动课程类精品课102节。现予以公示。公示期为2025年12月1日至2025年12月5日,共5天。公示期间,如对公示内容持有异议,请在公示期内以书面形式或电子邮件方式向省教育厅反映。
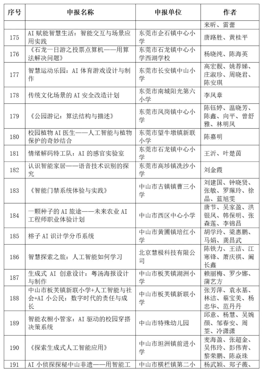
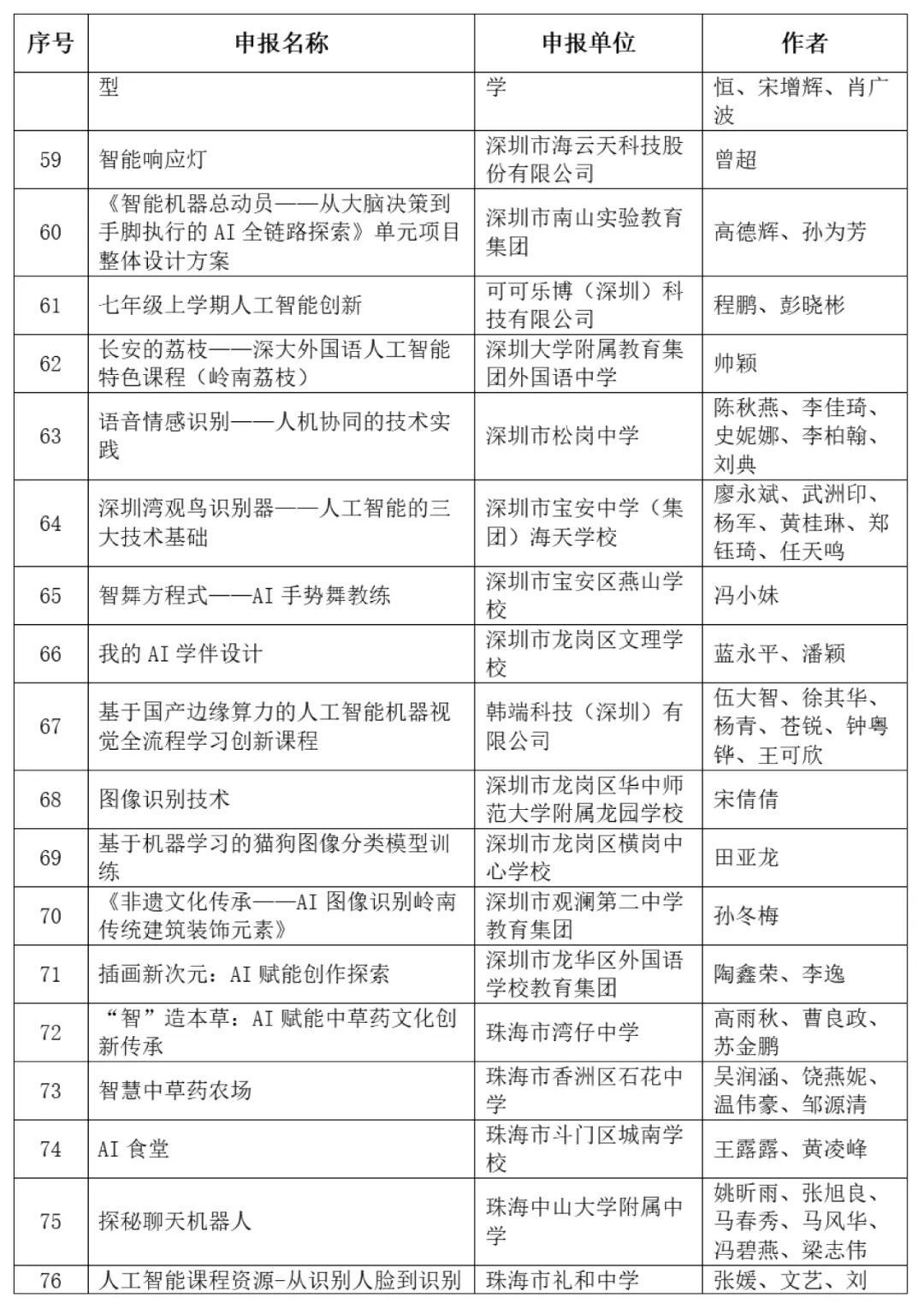
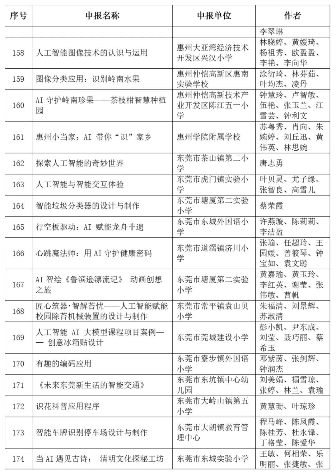
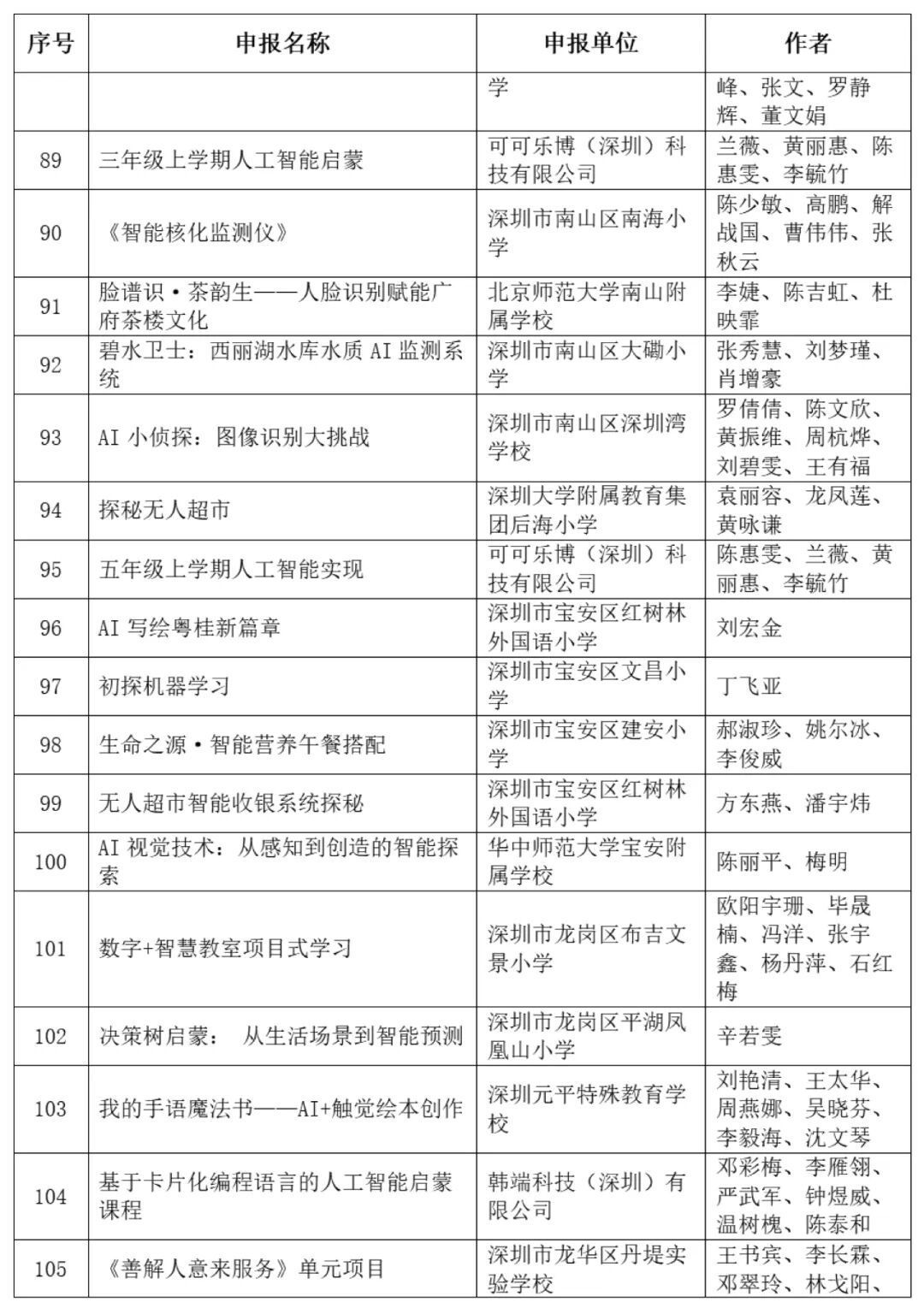
广东省人工智能课程建设
优秀资源公示名单

点击图片查看原公示
根据《广东省教育厅关于征集全省中小学人工智能课程建设优秀资源的通知》要求,经过公开申报、地市推荐、专家评审、评审领导小组复核等工作程序,初步确定广东省人工智能课程建设优秀资源共393份,其中小学学段239份,初中学段101份,高中学段53份。现予公示,公示期为2025年12月1日至2025年12月5日。在公示期内,对公示名单有异议的,请以书面形式向省教育厅反映,并提供联系方式、异议事项证明材料等。
恭喜以上获奖的老师!
*有什么想说的,快来给小媒君留言*
编辑:李曼莉
来源:广东教育传媒综合广东省教育厅
转载时请标明转自广东教育传媒嘉正网,投稿或商业合作回复关键词 投稿/合作
启泰网提示:文章来自网络,不代表本站观点。